Beat365唯一官方网站是西北地区唯一一所以石油石化为特色的多科性普通高等学校,陕西省人民政府和国家三大石油公司共建院校。学校是国家“十四五教育强国推进工程”建设高校、陕西省“双一流”培育高校和高水平大学建设院校,是中国政府奖学金来华留学生自主招生院校。
学校现有雁塔、明德、鄠邑三个校区,设有12个党群部门、18个行政部门、18个教学机构、8个教辅及附属单位、1个科研机构共57个二级单位。
学校坚持石油精神办学,铁人精神育人,延安精神铸魂,培养的学生以“为人诚实、基础扎实、作风朴实、工作踏实、开拓创新”而广受用人单位欢迎。学校秉承“团结、勤奋、求是、创新”的校风、“好学力行、自强不息”的校训和“爱国奉献、艰苦奋斗、科学求实、开拓进取”的办学精神,全面落实立德树人根本任务。
学校现有教职工1870余人,专任教师1360余人。有二级、三级教授40余人;有博士生导师、硕士生导师640余人;具有博士学位的教师800余人。有国家突出贡献专家、享受国务院政府特殊津贴专家、全国模范教师、全国优秀教师、国家级人才等人才近40人;有陕西省突出贡献专家、受聘陕西省“三秦学者”岗位、陕西省级人才以及陕西省师德标兵等人才90余人。
学校建有28个国家级、省部级科研基地,1个省级重点科技创新团队,3个陕西高校青年创新团队,形成了油气勘探理论技术与工程应用等7大特色优势科研领域。
学校面向全国31个省(区、市)和港澳台地区招生,招生类别涉及普通类、艺术类、体育类、国家专项、地方专项、南疆单列、新疆内地高中班、少数民族预科班等,59个招生专业涵盖理、工、经、管、文、教、艺7个学科门类。
学生 教师 校友 访客
邮件系统 信息公开 ENGLISH Русский
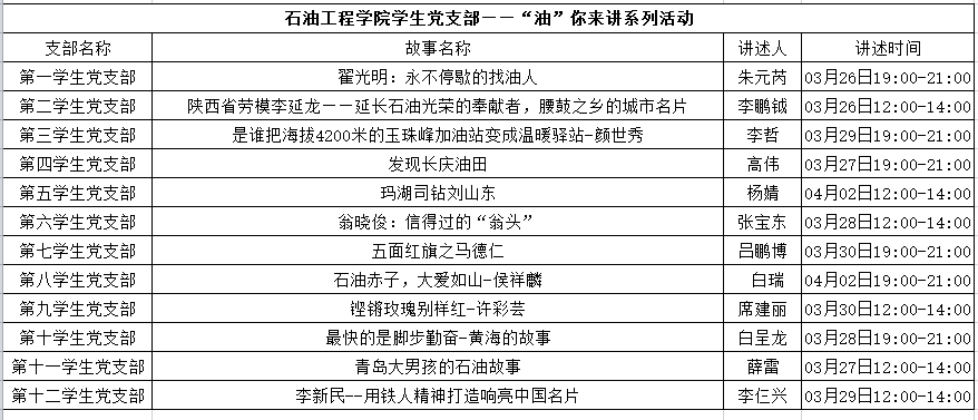
近日,石油工程学院学生党支部所开展的“‘油’你来讲”活动在持续进行中。该活动要求各支部搜集石油行业领域内的先锋模范人物,讲好他们的故事,突出示范引领,进而激发广大党员学石油、爱石油、献身石油的热情。开展“‘油’你来讲”主题创先争优活动的目的和意义在于引导学生党员探寻石油模范人物先进事迹,在讲故事与听故事过程中发生思想碰撞,用模范人物去引领和感召广大党员,进而形成共同精神家园。
在活动开展过程中,各学生党支部认真组织,广泛动员,党员、发展对象、积极分子踊跃参加,达到了预期的学习教育效果。
上一篇:首届“丝路星”创新设计大赛颁奖典礼暨工业设计学术报告圆满结束
下一篇:“与梦为伴,何惧路难”——石油工程学院召开2015级年级大会